I just listen to a great webinar from the Building Better Babies Summit. It was titled ‘Routine Interventions in Childbirth’ and was by Dr Rachel Reed. It was so good I thought I would summarise it (and add my own thoughts) here.
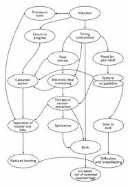
Dr Reed points out that in Australia, intervention in childbirth is now the norm, with 63% of women having their labour induced or augmented, and 44% of women having an instrumental or caesarean birth. This is the stats across the board and as I have pointed out in other blogs rates do differ from birth setting to birth setting with some Private hospitals having much higher rates.
Another point that Dr Reed makes is that when we look at routine practises, we need to remember that they are ‘culture-based’ and that clinical guidelines and policy are ‘consensus’ based rather than research based. And that they tend to ignore the increasing research demonstrating the importance of physiological birth for women and babies.
So according to Dr Reed, here are the 4 most common interventions in childbirth. I am often frustrated that they are presented as so common and routine, that they are seen as to not have any risks.
1. The Partograph
This is a chart used in nearly all birth setting where your caregiver plots your “progress” on a chart and is then used to assess whether you are progressing at the prescribe rate.
The trouble is that the “prescribed rate” is dictated by Friedman’s Curve. This was devised by Friedman in the 1950’s and has never been challenged despite newer research by Zhang et al. (2010) which explores dilation rates. You can read more about this is my article I wrote for Birth Goddess, Time to Throw Away the Clock
The main trouble with Partograms is that they rely on cervical dilation which is measured by vaginal examination and there are far better ways to assess progress in labour, but that is a whole other blog. All a vaginal examination can tell you is how dilated you are at any fixed point in time. They don’t tell you how dilated you were 5, 10 or 30mins ago, nor how dilated you will be in 5, 10 or 30mins. I will never forget my OB telling me I was “8cm” and walking out the door, only to have to rush back in as he heard the distinctive birthing noises I was making as I birthed my baby.
2. Artificial Rupture of Membranes (ARM)
This is where you care provider break the sac of amniotic fluid in the attempt to “speed up” labour and make you fit into to the Partogram time frame.
An intact amniotic sac is actually very important as it hold in the amniotic fluid. This fluid around the baby and cord help equalise the pressure of the contractions and avoid compression of the baby and umbilical cord. Therefore an ARM causes stress on your baby as your baby, placenta and cord are compressed and oxygen is limited to him/her.
Also it is worth remembering that with posterior babies this fluid is really important in helping your baby to turn.
Despite the fact that the main reason given by caregiver for an ARM (or Amniotomy) is to speeds up labour, the Cochrane Review, which is an evidence based review of health care, states that “the evidence showed no shortening of the length of first stage of labour and a possible increase in caesarean section. Routine amniotomy is not recommended as part of standard labour management and care“. Once again we are seeing the difference between culture based and evidence based practice. Some caregivers will argue that ARM speeds up 2nd and subsequent labour in practice, but how did they know how long the labour was going to be? ARMs certainly make a woman’s contractions more painful than her previous ones.
The risks of ARM are often not properly explained. They include cord prolapse (in rare cases), stress on the baby and more pain for the mum.
3. Syntocinon Drip
The syntocinon drip is put up to start a labour when you are induced of speed up labour which is called augmentation.
The synthetic oxytocin does work on the uterus to cause contractions (“surges” for my Hypnobirthing Australia™ clients), but it does not cross the brain barrier to give you the benefits of your natural oxytocins.
Here are some of the benefits of your own oxytocin:
- Give you a sense of well being and optimism
- Lowers anxiety
- Lowers blood pressure
- Acts as an anti-depressant
- Promotes bonding
- heals wounds through it anti-inflammatory properties
- relieves pain
- Stops bleeding
- Promotes the milk let down reflex
And so much more. There is even research at the moment not the long term effects of syntocinon in labour and the long term effects on bonding and autism. The more I read about oxytocin, the more I am acutely aware that we need to stop messing with it release during childbirth for the benefit of mums, their babies and society.
You might like to read this:
10-reasons-why-oxytocin-is-the-most-amazing-molecule-in-the-world
Apart for denying your body and your baby natural oxytocin, syntocinon also leads to a casade of intervention. Mainly, because the risks are uterine rupture and fetal distress, it is routine practice to continually monitor you with a CTG monitor if the drip is put up. The Cochrane Review states that CTG monitoring has been shown to increase your risk of caesarean section without lowering the risk of neonatal death and risks of cerebral palsy.
Dr Reed points out that it is important to remember if you are monitored there will be a point when you have an abnormal fetal heart recording or trace. She stresses that “abnormal traces are normal”. It is common for the baby’s heart rate to dip with contractions due to the vagal response that occurs when the baby’s head or the cord is compressed (NB. ARMs are routine with Syntocinon use).This doesn’t mean action is needed however because it is seen and recorded there is a high chance that you will have and instrumental delivery of caesarean section.
4. ‘Managing’ birth.
Because of the way they are trained, most care givers feel they need to manage the birth in various ways through directed pushing, handling the perineum, complicated hand manoeuvres to get the baby out, and premature cord clamping (Dr Reed’s term for the common practice of immediate cord clamping which I am going to adopt). I know that care givers are taught this because this is exactly what I was trained to do.
Staff directed pushing, where we tell the Mum to put her chin on her chest, hold her breath and push, is actually called the Valsalva Manoeuvre and it puts too much stress on the Mum, limits oxygen to the baby and therefore puts too much stress on the baby. Staff directed pushing can lead to the baby being hypoxic at birth and needing resuscitation.
Spontaneous pushing, if needed, is when the Mum listens to her body and pushes, or nudges, her baby out. If we let women follow the lead of their body, women don’t start pushing as soon as they are 10cms. They wait, allowing the birth path, pelvic structure and perineum time to stretch and open up. They also don’t hold their breath meaning their baby stays well oxygenated.
Care givers also feel the need to handle the perineum in order to ‘protect’ it from tearing. However a hands off approach, patience, a slow birth, good positioning and spontaneous bearing down are the best way to ‘protect’ the perineum.
Then they think they have to use complicated hand manoeuvres to get the baby out. I love the quote that “If babies needed help to be born, women would have an extra pair of hand on the thighs”. The reason these manoeuvres were introduce was because we made women give birth on their backs. Again, if we allowed women to listen to their bodies this is the last position they would choose.
The final part of managing the birth is premature cord clamping. This is when the care giver cuts the cord as soon as the baby is born. If you think about the fact that the blood has been circulating from the placenta to the baby you will understand that this actually means that we are depriving the baby of a third of its blood, iron, white blood cells etc. Dr Alan Greene explains this really well, so watch this, and he calls it Optimal cord clamping. We simply need patience, yet again, and just wait until the cord stops pulsation before cutting it.
When I look at all these common interventions that have become the norm the word ‘Patience’ screams out at me. All these interventions are a result of a lack of patience and a belief that all women need to birth in 12 hours (thanks to Dr Friedman and his curve). So often common interventions are not preformed because women ‘Fail to Progress’ they are preformed because care givers ‘Fail to Wait’.
My next blog will be about “How to Avoid Unnecessary Interventions”, once again inspired by Dr Reed’s great webinar.



